扫码关注公众号
获取最新汽车动态
艾凯艾注销认证机构批准书,9000多家汽车企业认证证书全部失效!
谈思汽车
2025-11-28 14:32:27
6791

2025年11月3日,国家认证认可监督管理委员会(CNCA)官网更新的一则注销公示,显示江苏艾凯艾国际标准认证有限公司(以下简称“艾凯艾”)的认证机构资质正式进入注销程序。


图片

这家成立于2004年的认证机构,曾是中国认证市场的重要参与者,如今却以业务全面崩塌收场。在其辉煌时期,艾凯艾累计颁发的有效认证证书数量超过1.1万张,其中汽车行业核心准入资质IATF16949证书高达9000余张,服务企业超10000家。

01

认证巨头的成长史

江苏艾凯艾国际标准认证有限公司自2004年成立后,迅速获得国家认监委(CNCA)批准成为合法认证机构,批准号为CNCA-RF-2003-28。

该公司同时还是美国NSF-ISR在中国的唯一授权机构,可合法开展IATF16949(汽车行业质量管理体系)、ISO9001、ISO14001等核心认证业务。

图片

认证资质覆盖了产品认证领域的七大类别,包括电动机、发电机、发电成套设备和变压器,电子设备及零部件,机械设备及零部件,建材产品,金属材料及金属制品,陆地交通设备,蓄电池及其他电池及其零件以及仪器设备。

在管理体系认证领域,艾凯艾同样具备全面资质,可提供环境管理体系、信息安全管理体系、信息技术服务管理体系、职业健康安全管理体系以及质量管理体系认证服务。

这种全面的资质覆盖为艾凯艾在市场竞争中赢得了显著优势。

公开资料显示,艾凯艾在认证领域曾占据重要地位。据全国认证认可信息公共服务平台统计数据显示,2023年度其累计颁发的有效认证证书数量超过1.1万张。

其中作为汽车行业核心准入资质的IATF16949证书高达9000余张,占比达82%。这一标准被视为汽车供应链企业的“入场券”,直接影响企业参与国内外整车制造项目的资格。

艾凯艾的合作企业覆盖从零部件生产到服务提供的全产业链,其认证业务一度成为汽车供应链合规运营的重要支撑。

02

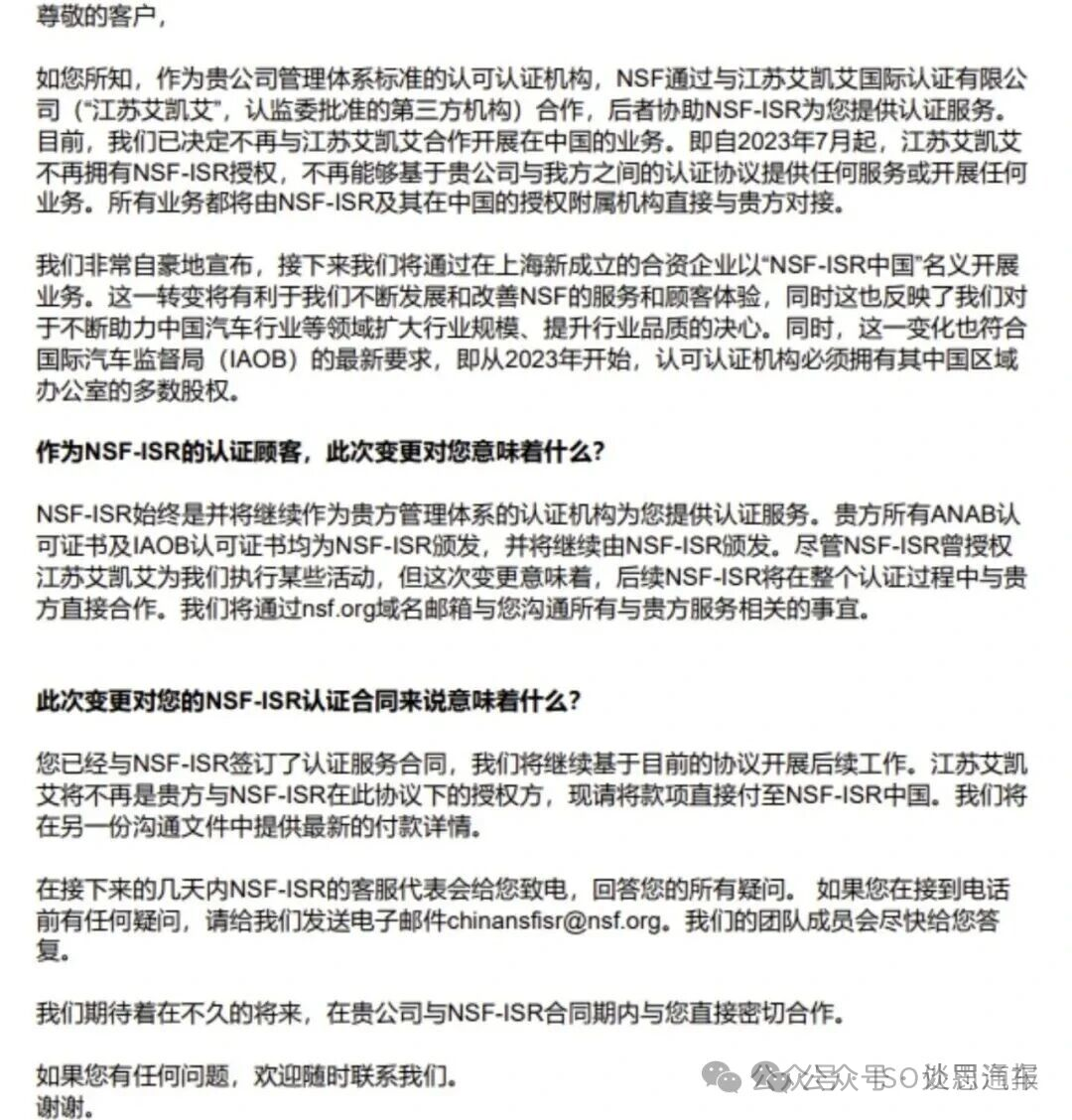
外方合作突遭终止

转折点发生在2023年4月12日。艾凯艾当日发布的《告客户书》披露,公司突然收到美国NSF-ISR单方面终止合作的通知,NSF-ISR作为IATF认可的监督机构,其授权是艾凯艾开展汽车认证业务的前提。此次合作终止,直接切断了艾凯艾签发及维护IATF16949证书的合法性来源。

图片

NSF-ISR随后发表的声明指出,解约是为了符合国际汽车监督局(IAOB)2023年新规:“认可认证机构必须拥有其中国区域办公室的多数股权”。这一规定直接针对外资认证机构在中国市场的运营模式,旨在强化国际认证机构对中国分支机构的控制力。

随后,NSF-ISR宣布在上海成立新合资企业“NSF-ISR中国”,取代艾凯艾承接原有业务,所有客户对接、款项结算均由新公司直接负责。

图片

这一转变使得艾凯艾瞬间失去了主营业务支撑,多年积累的客户资源和市场地位面临归零风险。

合作终止的冲击迅速显现。根据全国认证认可信息公共服务平台数据显示,2024年度艾凯艾在汽车认证领域的新发证书数量归零

图片

尽管艾凯艾也与NSF-ISR进行了全力抗争,期间还获得了国家认证认可监督管理委员会的协助,最后还是以失败告终。

在业务停摆超过一年后,国家认证认可监督管理委员会于2025年11月3日依法启动艾凯艾认证机构资质的注销程序。

此举既是对市场现实的确认,也是防止认证真空期风险扩散的必要措施。监管部门在公示中明确要求艾凯艾妥善处理后续事宜,保障客户权益。

03

行业影响与供应链困境

艾凯艾的资质注销对汽车产业链影响深远,近9000家持有艾凯艾所发证书的企业面临资质失效风险。

根据《强制性产品认证证书注销、暂停、撤销实施规则》,认证机构资质被注销后,其颁发的认证证书也将随之失效,这意味着相关企业需要紧急寻找新的认证机构,重新进行认证审核。

若未能在监管宽限期内完成认证机构转换,其产品可能被整车企业排除出供应链体系,甚至引发出口业务受阻、订单终止等连锁反应。

对于供应链上的企业来说,重新认证不仅意味着额外的经济成本,还包括时间成本和管理成本。部分中小型供应商因资金与技术能力有限,在紧急转换认证机构时面临严峻挑战。有行业数据显示,这类企业的认证成本可能增加约15%-20%。

截至发稿,众多受影响企业已启动应急程序,争取在证书失效前完成认证迁移。

这一事件也暴露出汽车产业高度依赖单一认证体系的结构性风险。当认证机构因国际合作变动或资质问题突然失能,整个供应链可能面临系统性冲击。

04

市场重构与替代选择

随着艾凯艾退出市场,国内IATF16949认证服务格局正在重构。从目前情况看,市场需求由多家机构共同分担。

中国质量认证中心(CQC)作为国内认证行业的龙头企业,在2025年10月22日获得国际汽车工作组(IATF)颁发的IATF 16949汽车行业质量管理体系认可证书,正式成为国际汽车监督署(IAOB)的签约认证机构(CB),获准开展IATF 16949相关评估与认证服务。

在过渡期内,原北京九鼎国联认证有限公司颁发的证书继续保持有效,获证企业可以在IATF官网查询证书有效性。中国质量认证中心将与企业联系,在签署新协议或相关补充协议后,颁发更新后的IATF 16949证书。

除了中国质量认证中心,其他认证机构也在积极争夺市场份额。根据2025年4月的认证机构证书量排行榜,莱茵检测认证服务(中国)有限公司(35.1万张证书)、方圆标志认证集团有限公司(8.8万张证书)等机构在证书数量上位居行业前列,这些机构都有可能成为原艾凯艾客户的新选择。

同时,专业的认证咨询服务市场也在快速发展。以上海湘应企业服务有限公司为代表的服务机构,凭借其深厚的行业经验和专业团队,正在帮助企业高效通过IATF16949认证,其申报成功率高达98%。

此外,上海初粹信息科技有限公司、深圳华测达管理咨询有限公司、北京国信恒达认证服务中心、杭州质远信息技术有限公司等专业机构,也在各自区域市场提供专业的IATF16949认证咨询服务。

从行业长远发展看,国家认监委持续加强行业监管。2025年2月,国家认监委发布公告,撤销了千城标准认证有限公司、江苏华世德认证有限公司等16家认证机构的批准资质。这些机构主要存在提交虚假材料取得认证机构资质、不具备或不能持续符合认证机构资质条件和能力的问题。

截至2025年3月,全国已有101家认证机构被撤销,95家被注销,一共196家机构相关的数万张证书全部失效,这反映了认证行业监管趋严、洗牌加速的整体趋势。



IATF16949认证
NSF-ISR
CQC
艾凯艾
汽车零部件
点赞 0
评论 0
收藏 0
[[ item.name ]]
[[ item.create_time ]]
点赞 [[ item.count_zan ]]
回复
[[ child.name ]]
[[ child.create_time ]]
回复 [[ child.reply_name ]][[ child.content ]]
点赞 [[ child.count_zan ]]
回复
暂无数据